🔋 FJA4310 NPN Epitaxial Silicon Transistor 정리 – 고전력 오디오 증폭용 트랜지스터
FJA4310은 Fairchild Semiconductor(현 onsemi)에서 제작한 고전류·고전력용 NPN Epitaxial Silicon Transistor입니다.
이 소자는 오디오 파워 앰프(Audio Power Amplifier)용으로 설계되었으며, 최대 Collector Current(IC) 10A, Collector Dissipation 100W, Collector–Emitter Voltage(VCEO) 140V까지 견딜 수 있습니다.
또한 Complementary Pair(보완형 소자)로 FJA4210(PNP형) 트랜지스터와 함께 사용하도록 설계되어 Hi-Fi 앰프나 고전력 오디오 증폭기 설계에 적합합니다.
1️⃣ 주요 특징 (Key Features)
| 항목 | 설명 |
|---|---|
| 타입(Type) | NPN Epitaxial Silicon Transistor |
| 적용 분야 | Audio Power Amplifier, High Current Switching |
| Collector–Emitter Voltage (VCEO) | 140 V |
| Collector–Base Voltage (VCBO) | 200 V |
| Emitter–Base Voltage (VEBO) | 6 V |
| Collector Current (IC) | 10 A (DC) |
| Base Current (IB) | 1.5 A |
| Power Dissipation (PC) | 100 W @ TC=25°C |
| Junction Temperature | 150°C (max) |
| Complementary Pair | FJA4210 (PNP) |
2️⃣ 전기적 특성 (Electrical Characteristics)
모든 값은 TA=25°C 기준입니다.
| 항목 | 테스트 조건 | 최소 | 평균 | 최대 | 단위 |
|---|---|---|---|---|---|
| BVCBO | IC=5mA, IE=0 | 200 | - | - | V |
| BVCEO | IC=50mA, RBE=∞ | 140 | - | - | V |
| BVEBO | IE=5mA, IC=0 | 6 | - | - | V |
| ICBO | VCB=200V, IE=0 | - | - | 10 | µA |
| IEBO | VEB=6V, IC=0 | - | - | 10 | µA |
| hFE (DC Gain) | VCE=4V, IC=3A | 50 | - | 180 | - |
| VCE(sat) | IC=5A, IB=0.5A | - | - | 0.5 | V |
| Cob | VCB=10V, f=1MHz | - | 250 | - | pF |
| fT | VCE=5V, IC=1A | - | 30 | - | MHz |
DC Current Gain (hFE) 분류
| 등급 | 범위 |
|---|---|
| R | 50 ~ 100 |
| O | 70 ~ 140 |
| Y | 90 ~ 180 |
3️⃣ 정격 한계 (Absolute Maximum Ratings)
| 파라미터 | 조건 | 한계값 |
|---|---|---|
| Collector–Base Voltage (VCBO) | - | 200 V |
| Collector–Emitter Voltage (VCEO) | - | 140 V |
| Emitter–Base Voltage (VEBO) | - | 6 V |
| Collector Current (DC) | - | 10 A |
| Base Current (DC) | - | 1.5 A |
| Collector Dissipation (TC=25°C) | - | 100 W |
| Junction Temperature (TJ) | - | 150°C |
| Storage Temperature (TSTG) | - | −55°C ~ +150°C |
⚠️ 정격을 초과하면 소자의 수명이 급격히 줄어듭니다. 설계 시 여유를 두는 것이 좋습니다.
4️⃣ 패키지 정보 (Package & Construction)
- 패키지: TO-3P (Plastic Power Package)
- 핀 구성: ① Base / ② Collector / ③ Emitter
- 크기: 15.8 × 20.1 × 5.2 mm
- 방열면(Collector)이 금속 플레이트로 구성되어 히트싱크 장착 용이
설계 시 주의사항:
TO-3P 패키지는 Collector 금속면이 히트싱크 접촉면이므로 반드시 절연 패드 또는 실리콘 패드를 사용해야 합니다.
5️⃣ 응용 분야 (Typical Applications)
- Hi-Fi 오디오 파워 앰프 (High-Fidelity Audio Amplifier)
- 고전류 리니어 증폭기
- 전원 공급기의 출력단
- 고전압·고전류 스위칭 회로
- 보완형 푸시풀 앰프 (Push-Pull Complementary Amplifier, FJA4210과 함께 사용)
6️⃣ 설계 팁 (Design Tips)
- 대전류(10A) 구간에서는 hFE(전류이득) 보정이 필요합니다.
- 고출력 증폭 시 Base 전류 여유를 충분히 확보하여 VCE(sat)을 최소화합니다.
- TO-3P 히트싱크 면적을 충분히 확보하고, 실리콘 그리스로 열접촉을 개선합니다.
- 병렬 연결 시 각 소자에 0.22Ω~0.33Ω의 Emitter 저항을 삽입해 전류 균형을 유지합니다.
📘 결론
FJA4310은 고전류, 고전압, 저포화 전압 특성을 갖춘 오디오 파워 앰프용 트랜지스터입니다.
보완형 소자인 FJA4210(PNP)과 함께 사용하면 Class AB 푸시풀 회로에서 탁월한 음질과 안정성을 확보할 수 있습니다.
요약: 10A 고전류, 100W 고출력, 140V 고전압을 모두 지원하는 Hi-Fi 파워 앰프의 핵심 NPN 소자입니다.
출처: Fairchild Semiconductor / onsemi FJA4310 Datasheet
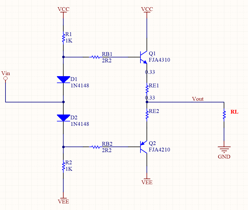
🎧 Class AB Push-Pull 증폭 회로 원리 (FJA4310 + FJA4210 예시)
FJA4310 (NPN)과 FJA4210 (PNP) 트랜지스터는 상보(complementary) 관계에 있기 때문에, 서로 짝을 이루어 Class AB Push-Pull Amplifier의 출력단(Output Stage)에서 매우 자주 사용됩니다. 이 구조는 Class A 앰프의 선형성(linearity)과 Class B 앰프의 효율(efficiency)을 절묘하게 절충한 회로 방식입니다.

⚙ 회로 기본 동작
- 입력 신호가 0 V일 때 두 트랜지스터는 모두 약간 ON 상태(바이어스 전압 ≈ 1.2 V)로 대기합니다.
- 입력 전압이 양(+)으로 상승하면 → FJA4310 (NPN)이 동작하여 출력 전압을 상승시킵니다.
- 입력 전압이 음(−)으로 내려가면 → FJA4210 (PNP)이 동작하여 출력 전압을 하강시킵니다.
- 두 소자가 동시에 약간 ON 되어 있기 때문에 크로스오버 왜곡 (Crossover Distortion)이 크게 줄어듭니다.
🔋 Bias 전압 설정
Class AB 구조에서는 두 트랜지스터의 Base 간에 약 1.2 V (≈ 2 × VBE)의 바이어스 전압을 주어야 합니다. 일반적으로 2개의 다이오드 (1N4148 등) 또는 VBE Multiplier 트랜지스터를 사용하여 이 바이어스를 만듭니다. 이렇게 하면 Class B 보다 왜곡이 줄고, 발열은 Class A 보다 낮은 적정 수준으로 유지됩니다.
📐 회로 구성 요약
| 부품 | 설명 |
|---|---|
| Q1 | FJA4310 – NPN 출력 트랜지스터 |
| Q2 | FJA4210 – PNP 출력 트랜지스터 |
| D1, D2 | Bias 용 다이오드 (1N4148 또는 VBE Multiplier) |
| R1, R2 | Base 전류 제한 저항 |
| RE1, RE2 | Emitter 저항 (0.22 Ω ~ 0.33 Ω) |
| VCC, VEE | ± 전원 (예: ± 35 V) |
🧠 설계 포인트
- FJA4310 (NPN) 과 FJA4210 (PNP)은 동일 히트싱크에 장착하고 절연 패드 또는 실리콘 시트를 사용합니다.
- Emitter 저항을 삽입하면 온도 상승 시 전류 균형이 잡히고 안정성이 향상됩니다.
- Bias 소자를 트랜지스터 근처에 배치하여 온도 보상 효과를 얻습니다.
- 입력 드라이버단에는 소신호 트랜지스터 (예: 2SC2240, 2SA970 등)를 사용하면 좋습니다.
이 Class AB Push-Pull 구조는 Hi-Fi 오디오 앰프뿐만 아니라 전원 증폭기나 산업용 신호 증폭 회로 등에서도 널리 응용됩니다. 특히 FJA4310 + FJA4210 조합은 저왜곡 · 고출력 특성으로 오랜 기간 전문 오디오 앰프 설계에서 표준처럼 사용되어 왔습니다.
출처: Fairchild Semiconductor / onsemi FJA4310 데이터시트 및 Electronics Tutorials Class AB 앰프 자료 참조