MAX17201/MAX17205/MAX17211/MAX17215 - 1
Stand Alone ModelGauge m5 Fuel Gauge
General Description
The MAX1720x/MAX1721x are ultra-low power stand-alone fuel gauge ICs that implement the Maxim ModelGauge™ m5 algorithm without requiring host interaction for configuration.
MAX172x/MAX1721x는 Maxim ModelGauge m5 알고리즘을 포함하고 설정을 위해 호스트 연결이 필요하지 않는 초저전력, 독립형 연료게이지 IC이다.
This feature makes the MAX1720x/MAX1721x excellent pack-side fuel gauges.
이 특징이 MAX1720x/MAX1721x를 훌륭한 팩 사이즈 연료게이지로 만들었다. ?
The MAX17201/MAX17211 monitor a single cell pack.
MAX17201/MAX17211는 단일 셀 팩을 모니터한다.
The MAX17205/MAX17215 monitor and balance a 2S or 3S pack or monitor a multiple-series cell pack.
MAX17205/MAX17215는 2S 또는 3S 팩을 모니터 또는 밸런스를 잡아주거나 다중 직렬셀 팩을 모니터한다.
To prevent battery pack cloning, the ICs integrate SHA256 authentication with a 160-bit secret key.
배터리 팩 복사를 박기 위해서, IC는 160비트 보안키와 SHA256 인증을 통합하였다.
Each IC incorporates a unique 64-bit ID.
각 IC는 내부에 64비트의 고유 ID를 가지고 있다.
The ModelGauge™ m5 algorithm combines the short-term accuracy and linearity of a coulomb counter with the longterm stability of a voltage-based fuel gauge, along with temperature compensation to provide industry-leading fuel gauge accuracy.
ModelGauge™ m5 알고리즘은 단기 정확도와 전압 기반의 연료 게이지의 장기 안정성을 갖는 쿨롬 카운터의 선형성, 산업을 이끌어갈 수 있는 연료게이지의 정확도를 제공하기 위한 독립된 온도 보상을 포함한다.
The IC automatically compensates for cell aging, temperature, and discharge rate, and provides accurate state of charge (SOC) in milliampere-hours (mAh) or percentage (%) over a wide range of operating conditions.
IC는 자동으로 셀의 노, 온도 그리고 방전률을 보상하고, 광범위한 동작 조건에 대하여 mAh 또는 % 단위의 정확한 충전 상태를 제공한다.
As the battery approaches the critical region near empty, the ModelGauge m5 algorithm invokes a special error correction mechanism that eliminates any error.
배터리가 방전 가까운 중요한 영역으로 다가갈 때, ModelGauge m5 알고리즘은 어떤 에러든 제거할 수 있는 특별한 에러 정정 메커니즘을 사용한다.
The ICs provide accurate estimation of time-to-empty and time-to-full, Cycle+™ age forecast, and three methods for reporting the age of the battery: reduction in capacity, increase in battery resistance, and cycle odometer.
IC는 방전시간과 충전 시간을 정확하게 예측하고, Cycle+™ 수명 예측을 제공하고, 배터리의 노화 보고에 대하여 3가지를 제공한다. (용량 감소, 내부 저항의 증가, 사이클 주행거리계??)
The ICs provide precision measurements of current, voltage, and temperature.
IC는 정밀한 전류, 전압, 온도 측정을 제공한다.
Temperature of the battery pack is measured using an internal temperature measurement and up to two external thermistors supported by ratiometric measurements on auxiliary inputs.
배터리팩의 온도는 내부 온도 측정이나, 보조입력에 비율 측정이 되는 최대 2개의 외부 써미스터를 이용해서 측정한다.
A Maxim 1-Wire® (MAX17211/ MAX17215) or 2-wire I2C (MAX17201/MAX17205) interface provides access to data and control registers.
Maxim 1-Wire® (MAX17211/ MAX17215) 또는 2선 I2C (MAX17201/MAX17205) 연결은 데이터와 제어레지스터에 접근할 수 있도록 해 준다.
The ICs are available in lead-free, 3mm x 3mm, 14-pin TDFN and 1.6mm x 2.4mm 15-bump WLP packages.
이 IC는 Pb Free, 3mm x 3mm, 14-pin TDFN과 1.6mm x 2.4mm 15-bump WLP를 제공한다.
Applications
● Smartphones and Tablets 스마트폰, 태블릿
● Portable Game Players 이동형 게임기
● e-Readers e-book Read용 장비
● Digital Still and Video Cameras 디지털 still, Video 카메라들
● Handheld Computers and Terminals 손에 쥘 수 있는 컴퓨텅와 터미널들
● Portable Medical Equipment 이동형 의료기기
● Handheld Radios 무전기
등에 사용이 가능하다.
Benefits and Features
● ModelGauge m5 Algorithm
• Eliminates Error when Approaching Empty Voltage 빈 전압에 접근할 때 에러를 제거
• Eliminates Coulomb-Counter Drift 쿨롬 카운터 드리프트 제거
• Current, Temperature, and Age Compensated 전류, 온도, 그리고 노화 보상
• Does Not Require Empty, Full, or Idle States 비어있음, 가득참, 유휴상태가 필요하지 않음
• No Characterization Required for EZ Performance EZ 성능을 위한 특성화가 필요하지 않음(See the ModelGauge m5 EZ Performance Section)
• Cycle+ Age Forecasting Observes Lifespan Cycle+ 수명 예측을 위해 수명을 관찰한다.
● Nonvolatile Memory for Stand-Alone Operation 단독 동작을 위해서 비 휘발성 메모리
• Learned Parameters and History Logging 학습된 파라미터들과 히스토리 로그 저장
• Up to 75 Words Available for User Data 최대 75 워드의 사용자 데이터
● Precision Measurement System 정밀 측정 시스템
• No Calibration Required 칼리브 레이션이 필요하지 않음
● Time-to-Empty and Time-to-Full Estimation 방전 시간과 충전 시간
● Temperature Measurement 온도 측정
• Die Temperature 반도체 온도 측정
• Up to Two External Thermistors 최대 2개이 외부 써미스터
● Multiple Series Cell Pack Operation 다중 직렬 셀 팩 동작
● Low Quiescent Current 낮은 순시 전류
• MAX172x1: 18µA Active, 9µA Hibernate 활성시 18µA , 최대절전시 9µA
• MAX172x5: 25µA Active, 12µA Hibernate 활성시 25µA , 최대절전시 12µA
● Alert Indicator for Voltage, SOC, Temperature, Current, and 1% SOC Change 전압, SOC, 온도, 전류 그리고 1% SOC 변화에 대한 경고
● High-Speed Overcurrent Comparators 고속 과전류 비교기들
● Predicts Remaining Capacity Under Theoretical Load 이론 부하에서 남은 용량 계산
● SHA-256 Authentication SHA-256 인증
● Maxim 1-Wire or 2-Wire (I2C) Interface 1선 또는 2선 연결
● SBS 1.1 Compatible Register Set SBS 1.1 호 레지스터 셋
(SBS : Smart Battery System)
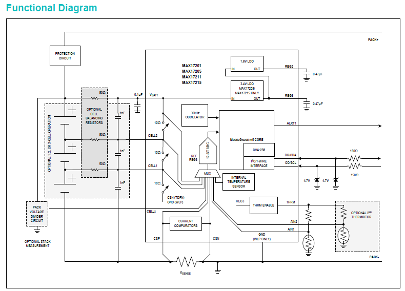
Simplified Block Diagram

PIN/BUMP Description
| PIN/BUMP | NAME | FUNCTION | |
| TDFN | WLP | ||
| 1 | C1 | REG3 | Internal 3.4V Regulator Output. For the MAX17205/MAX17215, bypass with an external 0.47μF capacitor. For the MAX17201/MAX17211, connect REG3 to VBATT. 내부 레귤레이터 출력, 0.47uF 바이패스 캐패시터를 연결 |
| 2 | A4 | CSP | Current Measurement Positive Sense Point. Kelvin connect to cell side of sense resistor. 전류 측정 + 센싱 포인트. 켈빈은 센서 저항의 셀쪽에 연결된다. ? |
| 3 | A1 | REG2 | Internal 1.8V Regulator Output. Bypass with an external 0.47μF capacitor to CSN (TDFN) or GND (WLP). 내부 1.8V 레귤레이터 출력, 외부 바이패스 캐패시터 0.47uF CSN(TDFN)또는 GND(WLP) 사이에 연결함 |
| 4 | A3 | CSN | Device Ground and Current Measurement Negative Sense Point. Kelvin connect to load side of sense resistor. GND, 그리고 전류 측정 음의 센서 부분, 켈빈은 센서의 부하 쪽에 연결? |
| 5 | B1 | VBATT | Power-Supply and Battery Voltage Sense Input. Connect to positive terminal of cell stack. Bypass with RC filter to CSN (TDFN) or GND (WLP). 전원 공급과 배터리 전압 센싱 입력, 셀 스택의 양의 터미널에 연결, RC필터를 CSN과의 사이에 연결 |
| 6 | B2 | CELL2 | Voltage Sense Input for Measuring Cell Voltage of Second or Middle Cell. Series resistance determines balancing current. Also acts as the external divider gate drive when measuring pack voltage on CELLx pin. 두 번 째 또는 중간 셀 전압을 측정하기 위하여 전압 센싱 입력. 직렬 저항은 전류 밸런싱을 결정한다. CELLx 핀의 팩 전압을 측정할 때 외부 분배 게이트 드라이버로 사용한다. |
| 7 | B3 | CELL1 | Voltage Sense Input for Measuring Voltage of Bottom Cell. Series resistance determines balancing current. 맨 밑에 있는 셀의 전압을 측정하기 위해 사용하는 전압 센서 입력, 직렬 저항은 전류 밸런싱을 결정한다. |
| 8 | A5 | ALRT1 | Programmable Alert Output 프로그래밍으로 설정된 경고의 출력 |
| 9 | C5 | AIN1 | Auxiliary Voltage Input 1. Auxiliary voltage input from external thermal-measurement network. 보조 전압 입력 1. 온도 측정 외부 네트워크로 부터 입력되는 보조 전압 |
| 10 | B4 | AIN2 | Auxiliary Voltage Input 2. Auxiliary voltage input from external thermal-measurement network. 보조 전압 입력 2. 온도 측정 외부 네트워크로 부터 입력되는 보조 전압 |
| 11 | C4 | OD/SCL | Serial Clock Input for I2C Communication or Speed Selection for 1-Wire Communication. Input only. For I2C communication, connect to the clock terminal of the battery pack. Connect to CSN for standard speed 1-wire communication. Connect to REG3 pin for overdrive 1-wire communication. OD/SCL has an internal pulldown (IPD) for sensing pack disconnection. |
| 12 | C3 | DQ/SDA | Serial Data Input/Output for Both 1-Wire and I2C communication modes. Open-drain output driver. Connect to the DATA terminal of the battery pack. DQ/SDA has an internal pulldown (IPD) for sensing pack disconnection. |
| 13 | C2 | CELLx | High-Impedance Voltage Measurement Channel. Connect to an external voltage divider for measuring cell stacks larger than 4S. |
| 14 | B5 | THRM | Thermistor Bias Connection. Connect to the high side of the thermistor resistor-divider circuit. THRM biases to REG3 voltage during AIN1 and AIN2 measurement. |
| — | A2 | GND | IC Ground (WLP Only). Connect to PACK-. Keep isolated from CSN. |
| — | — | EP | Exposed Pad (TDFN Only). Connect directly to CSN. |
** Kelvin Connection
A Kelvin connection, also known as a four-wire connection, is a method for measuring low resistance values more accurately by minimizing the effects of lead resistance.
켈빈 연결, 또는 4-선 연결,은 선 저항의 영향을 최소화 하면서 낮은 저항 값을 더 정밀하게 측정하는 방법을 말함


Detailed Description
The MAX1720x/MAX1721x ultra-low power stand-alone fuel gauge ICs that implement the ModelGauge m5 algorithm without requiring host interaction for configuration.
MAX1720x/MAX1721x는 설정을 위해서 호스트의 연결이 필요하지 않은 ModelGauge m5 알고리즘이 적용된초저전력 독립형 연료 게이지 IC 이다.
This feature makes the MAX1720x/MAX1721x an excellent pack-side fuel gauge.
이 특징은 MAX1720x/MAX1721x 를 훌륭한 팩사이드 연료 게이지로 만들어 준다.
Voltage of the battery pack is measured at the BATT, CELL2, CELL1, CELLx, and CSP connections.
배터리 팩의 전압은 BATT, CELL2, CELL1, CELLx와 CSP 연결을 통해 측정된다.
Current is measured by an external sense resistor placed between the CSP and CSN pins.
CSP와 CSN 핀 사이에 위치한 외부 센서 레지스터를 이용해서 전류를 측정할 수 있다.
An external resistive voltage-divider network allows the IC to measure temperature of the battery pack by monitoring the AIN1 and AIN2 pins.
외부 저항 전압 분기 네트워크는 IC가 AIN1과 AIN2 핀들을 모니터링 함으로서 배터리 팩의 온도를 측정할 수 있도록 해 준다.
The THRM pin provides a strong pullup for the resistor-divider that is disabled internally when temperature is not being measured.
THRM 핀은 저항 분기에 강한 풀업을 제공해준다. 이것은 온도센서가 사용되지 않을 때 내부적으로 비활성화 된다.? 비활성화 시킨다?
Internal die temperature of the ICs is also measured.
IC의 내부 다이 온도센서 또한 측정된다.
The MAX17201/MAX17211 monitor a single-cell pack.
MAX17201/MAX17211 는 단일 셀 팩을 모니터 한다.
The MAX17205/MAX17215 monitor individual cells of a 2S or 3S pack or the entire stack voltage of any number of multiple-series cells.
MAX17205/MAX17215는 2S, 3S 팩 또는 다중 시리즈 셀의 어떤 수 전체 스택 전압을 개별적으로 모니터한다.?
The ModelGauge m5 algorithm combines the short-term accuracy and linearity of a coulomb-counter with the longterm stability of a voltage-based fuel gauge, along with temperature compensation to provide industry-leading fuel gauge accuracy.
ModelGauge m5알고리즘은 짧은 기간의 정확도와 전압 기반 연료 게이지의 장시간 안정성을 갖는 쿨롱 카운터의 선형성을 가지고 있다. 또한 온도 보상도 산업용 연료게이지의 정확도를 위해 제공한다.
Additionally, the algorithm does not suffer from abrupt corrections that normally occur in coulomb counter algorithms, since tiny continual corrections are distributed over time.
게다가 알고리즘은 작은 연속적인 보정이 시간에 따라 분산 동작하기 때문에 쿨롱 카운터 알고리즘에서 일반적으로 발생하는 갑작스런 보정이 발생하지 않는다.
The MAX1720x automatically compensates for aging, temperature, and discharge rate and provides accurate state of charge (SOC) in milliamperehours (mAh) or percentage (%) over a wide range of operating conditions.
MAX1720x는 자동적으로 노후화, 온도, 방전률을 보상하고, 동작 조건 전반에서 충전 상태를 mAh 또는 %로 정확하게 제공한다.
Fuel gauge error always converges to 0% as the cell approaches empty.
연료 게이지의 에러는 셀이 방전 될 수록 항상 0%로 수렴한다.
The ICs provide accurate estimation of time-to-empty and time-to-full and provide three methods for reporting the age of the battery: reduction in capacity, increase in battery resistance, and cycle odometer.
IC는 방전시간과 충전 시간의 정확한 예측을 제공하고, 배터리의 수명에 대한 레포팅을 위한 세 가지 방법을 제공한다. 용량의 줄어듬, 배터리 저항 증가, 사이클 오도미터 ?
In addition, age forecasting allows the user to estimate the expected lifespan of the cell.
게다가, 수명 예측은 셀의 전체 수명을 추정하는데 사용될 수 있다.
To prevent battery clones, the ICs integrate SHA-256 authentication with a 160-bit secret key.
배터리 복제를 방지하기 위해서, IC는 160비트 보안 키가 있는 SHA256 인증이 있다.
Every IC also incorporates a 64-bit unique identification number (ROM ID).
각 IC는 또한 64비트의 독자적인 개별 숫자를 가지고 있다.(ROM ID)
Communication to the host occurs over a Maxim 1-wire (MAX17211/MAX17215) or standard I2C interface (MAX17201/MAX17205).
호스트와의 통신을 위해서 Maxim 1-wire( (MAX17211/MAX17215) 또는 표준 I2C 연결 (MAX17201/MAX17205)을 제공한다.
OD/SCL is an input from the host, and DQ/SDA is an open-drain I/O pin that requires an external pullup.
OD/SCL은 호스트로부터의 입력이고, DQ/SDA는 오픈드레인 I/O 핀이고 외부 풀업이 필요하다.
The ALRT1 pin is an output that can be used as an external interrupt to the host processor if certain application conditions are detected.
ALRT1핀은 특정 어플리케이션 조건이 검출되었을 때, 출력 핀으로서 호스트 프로세서에 외부 인터럽트로 사용될 수 있다.
For additional reference material, refer to the following application notes: 추가적인 표준 은 다음의 어플리케이션 노트를 참조하라.
Application Note 6258: MAX1720x/MAX1721x Battery Pack Implementation Guide
Application Note 6259: MAX1720x/MAX1721x System Side Implementation Guide
Register Description Conventions
The following sections define standard conventions used throughout the data sheet to describe register functions and device behavior.
다음 절은 레지스터 기능과 장비의 동작을 설명하기 위하여 데이터시트 전반에 통용되는 표준 규칙을 정의 한다.
Any register that does not match one of the following data formats is described as a special register.
더움 데이터 포맷에 맞지않는 레지스터는 특별레지스터로 설명된다.
Standard Register Formats
Unless otherwise stated during a given register's description, all IC registers follow the same format depending on the type of register.
주어진 레지스터 설명 중에 달리 명시되지 않는 한, 모든 IC 레지스터는 레지스터의 형태에 따라 동일한 포맷을 따른다.
See Table 1 for the resolution and range of any register described hereafter.
다음 부터 설명되어 지는 레지스터의 분해능과 범위에 대해서는 Table 1을 확인하라.
Note that current and capacity values are displayed as a voltage and must be divided by the sense resistor to determine amps or amp-hours.
전류와 용량 갓은 전압으로 표시되고, A 또는 AH를 결정하는 센서 저항에 의해서 분할 되어야 함을 주의하라.
It is strongly recommended to use the nRSense (1CFh) register to store the sense resistor value for use by host software.
호스트 소프트웨어를 위해 센서 저항 값을 저장하는 레지스터는 nRSense(1CFh)를 사용하길 강하게 권장한다.
Device Reset
Device reset refers to any condition that would cause the ICs to recall nonvolatile memory into RAM locations and restart operation of the fuel gauge.
장치 리셋은 IC가 RAM에 위치한 비휘발성 메모리의 값을 읽어들이거나 연료 게이지의 동작을 재시작 하는 것을 말한다.
Device reset refers to initial power up of the IC, temporary power loss, or reset through the software power-on-reset command.
장치 리셋은 IC의 전원 초기화, 일시적인 전원 끊김, 또는 소프트웨어적인 전원 리셋 명령어를 통한 리셋을 말한다.
Nonvolatile Backup and Initial Value
All configuration register locations have nonvolatile memory backup that can be enabled with control bits in the nNVCfg0, nNVCfg1, and nNVCfg2 registers.
모든 설정 레지스터의 위티는 비휘발성 메모리 백업을 가지고 있다. 읷은 nNVCfg0, nNVCfg1, nNVCfg2 레지스터의 제어 비트에 의해서 활성화 된다.
If enabled, the associated registers are initialized to their corresponding nonvolatile register value after device reset.
활성화 되었다면, 장치가 리셋 된 뒤 해당 레지스터는 대응되는 비휘발성레지스터의 값으로 초기화 된다.
If nonvolatile backup is disabled, the register restores to an alternate initial value instead.
비휘발성 백업이 비활성화 상태이면, 레지스터는 변화된 초기값을 대신 저장한다.
See each register description for details.

Register Naming Conventions
Register addresses are described throughout the document as 9-bit internal values from 000h to 1FFh.
레지스터 주소는 000h ~ 1FFh의 9비트 내부 값으로 전체 문서에 설명되어진다.
These addresses must be translated to 8-bit values for the MAX1720x (I2C) or 16-bit external values for the MAX1721x (1-Wire).
이 어드레스는 I2C 모드에 대해서는 8비트 값으로 또는 1-wire 모드에서는 16비트 외부 값으로 변환 되어야 한다.
See the Memory section for details.
Memory 절을 좀 더 자세히 확인하라.
Register names that start with a lower case n, such as nPackCfg for example, indicate the register is a nonvolatile memory location.
소문자 n으로 시작하는 nPackCfg와 같은 레지스터 이름들은 레지스터가 비휘발성 메모리 영역에 있음을 의미한다.
Register names that start with a lower case s indicate the register is part of the SBS compliant register block.
소문자 s 로 시작하는 레지스터 이름은 레지스터가 SBS 호환 레지스터 블럭에 위치함을 의미한다.
Alternate Initial and Factory Default Values
If nonvolatile backup of a memory location is disabled, that location initializes to its alternate initial value after reset. The factory default value is the initial value stored in nonvolatile memory at the factory. See Table 22.
비휘발 백업 메모리 위치가 비활성화 상태라면, 해당 위치는 리셋 뒤에 대치되는 초기값으로 초기화 된다. 공장 기본 값은 공장에서 비휘발성 메모리에 초기 값을 저장 해 둔 것이다. Table 22 를 확인하라..
Typical Operating Circuits
The typical operating circuit for the MAX1720x/MAX1721x depends on the series cell count of the cell stack to be monitored and which features of the ICs are desired.
MAX1720x/MAX1721x 에 대한 일반적인 동작 회로는 모니터 해야하는 셀스택의 직렬 셀 숫자와 원하는 IC의 특징에 따른다.
The following sections show the five most common typical operating circuits when mounted inside of a cell pack.
다음 절은 셀 팩 내부에 고정되는 5가지의 일반적인 동작 회로를 보여준다.
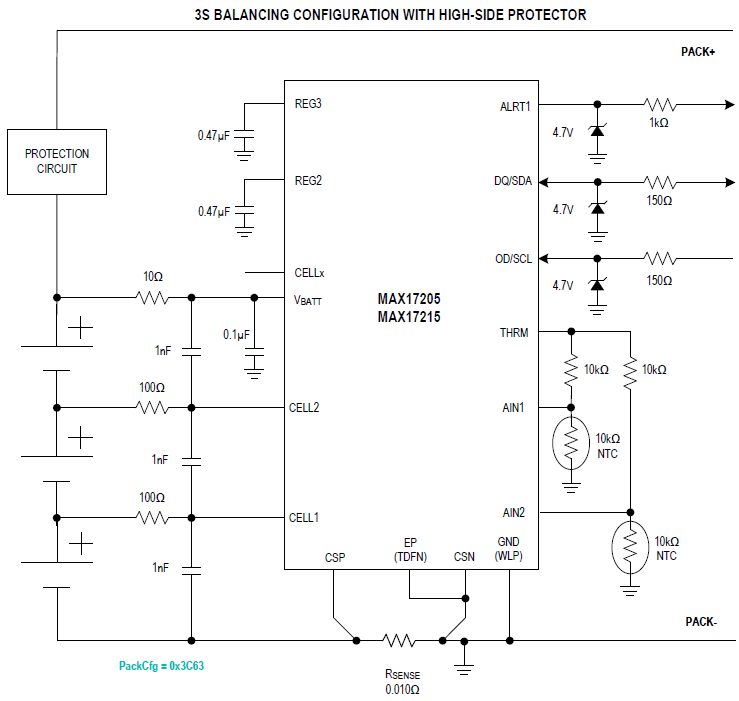
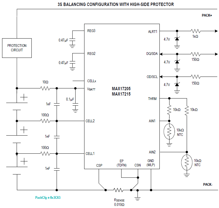
Multicell Typical Operating Circuits (MAX17205/MAX17215 Only)
The MAX17205/MAX17215 is designed for use in multi- cell packs as shown in Figure 2.
MAX17205/MAX17215는 다중셀 패들을 위해서 설계되었다.
When used in conjunction with a low-side protection circuit, individual cell measurements and cell balancing are not available.
저전압 보호회로와 결합해서 사용할 경우, 개별적인 셀 측정과 셀밸런싱은 불가능하다.
For 2S to 4S configuration packs, the ICs monitor the entire stack voltage from the VBATT pin.
2S ~ 4S 설정 팩들은, IC가 VBATT핀을 통해서 전체 스택의 전압을 모니터한다.
Set PackCfg.BtEn = 1, CxEn = 0 and ChEn = 0 for operation with this schematic.
이 회로의 동작을 위해서 PackCfg.BtEn을 1, CxEn은 0, ChEn은 0으로 설정한다.
For packs that are larger than 4S, a resistor divider circuit is used.
4S 보다 큰 팩들은, 저항 분배 회로가 사용된다.
The CELLx pin measures the divided stack voltage and CELL2 controls the divider circuit to limit current drain.
CELLx 핀은 분배된 스택 전압을 측정하고, CELL2는 분배 회로의 전류 제한 드레인을 제어한다.
Set PackCfg.CxEn = 1, BtEn = 0, ChEn = 0 for operation with this schematic.
이 회로를 동작 시키기 위해서는 PackCfg.CxEn = 1, BtEn = 0, ChEn = 0
For cell stacks larger than 4S, a simple regulator circuit clamps the voltage on VBATT below the maximum allowed.
4S보다 큰 스택의 셀을 위해서, 단순한 레귤레이터 회로가 VBATT의 전압을 최대사용 전압 밑으로 줄여준다.
Take care to avoid exceeding the maximum operating voltage on any pin under fault conditions.
각 핀들이 fault 상태에서 최대 동작 전압을 넘지 않도록 조심해라.
The resistor divider on CELLx should be calculated as follows: 저항 분배 회로는 다음과 같이 계산되어야 한다.
Resistor from CELLx to PACK-: 200kΩ
Resistor from CELLx to VBATT: (2.5 * number of cells - 1)x 200kΩ

Cell Balancing Typical Operating Circuits (MAX17205/MAX17215 Only)
In multicell configuration packs, if the MAX17205/ MAX17215 is used in conjunction with a high-side protection circuit, the ICs can monitor the individual cell voltages and perform cell balancing as shown in Figure 3.
다중 셀 구성 팩에서, MAX17205/ MAX17215가 상위 쪽 회로의 보호회로로 사용되고 있다면, IC는 개별적인 셀 전압을 측정할 수 있고, Figure 3처럼 셀 밸런싱 동작을 할 수 있다.
In the following 2S and 3S examples, the voltage of each cell is monitored independently.
다음의 2S, 3S 예제에서, 각 셀의 전압은 개별적으로 모니터된다.
External 100Ω resistors on the CELL1 and CELL2 pins limit current through the balancing circuits to approximately 30mA.
CELL1과 CELL2에 있는 외부 100Ω저항은 밸런싱 회로가 30mA에 근접하게 함으로써 전류를 제한한다.
Balancing resistors are added to every other pin so that each balancing loop contains a single limiting resistor.
밸런싱 저항은 모든 다른 핀에도 연결되어야한다. 각 밸런싱 루프는 단일 제한 저항을 갖는다.
Leave the CELLx pin open.
CELLx핀은 open 상태로 둬라.
Set PackCfg.ChEn = 1 for operation with this schematic.
이 회로를 동작 시키기 위해서 PackCfg.ChEn = 1 로 설정하라.


ModelGauge m5 Algorithm
Classical coulomb-counter-based fuel gauges have excellent linearity and short-term performance.
고전적인 쿨롱카운터 기반 연료계는 훌륭한 선형성과 뛰어난 단기 성능을 가지고 있다.
However, they suffer from drift due to the accumulation of the offset error in the current-sense measurement.
그러나 전류 센서 측정에 있어서 옵셋 에러의 누적에 의한 드리프트 에러를 가지고 있다.
Although the offset error is often very small, it cannot be eliminated, causes the reported capacity error to increase over time, and requires periodic corrections.
옵셋에러가 종종 매우 작아서 제거될 수 없기 때문에 시간이 지날 수록 보고 성능 에러의 원인이되고 주기적인 수정이 필요하다.
Corrections are usually performed at full or empty.
수정은 일반적으로 가득 차 있거나 비었을 때 수행된다.
Some other systems also use the relaxed battery voltage to perform corrections.
몇몇 다른 시스템은 또한 수정 동작을 위해서 이완된 배터리 전압을 사용한다.?? (이완된 배터리전압? relaxed battery voltage??)
"Relaxed battery voltage"는 배터리가 완전히 안정화된 상태, 즉 외부 전류가 흐르지 않고 방전 및 충전이 이루어지지 않는 상태에서 측정되는 전압을 의미합니다. 이는 Open Circuit Voltage (OCV)와 같은 개념으로, 배터리의 실제 전압을 나타냅니다.
These systems determine the true state of charge (SOC) based on the battery voltage after a long time of no current flow.
이 시스템들은 실제 충전 상태를, 전류가 흐르지 않는 긴 시간 뒤의 배터리 전압을 이용해서 결정한다.
Both have the same limitation: if the correction condition is not observed over time in the actual application, the error in the system is boundless.
두 가지 모두 같은 제한을 가지고 있다. 만약 수정 조건이 실제 어플리케이션 동작 시간에 확인되지 않는다면, 시스템 오류는 무한하게 된다.???
The performance of classic coulomb counters is dominated by the accuracy of such corrections.
고전적인 쿨롱카운터의 성능은 이런 보의 정확도에 따라 결정된다.
Voltage measurement based SOC estimation has accuracy limitations due to imperfect cell modeling, but does not accumulate offset error over time.
전압측정 기반 SOC 추정은 불완전한 셀 모델링 때문에 정확도의 한계를 갖지만, 시간에 따른 옵셋에러는 누적되지 않는다.
The ICs include an advanced voltage fuel gauge (VFG) that estimates open-circuit voltage (OCV), even during current flow, and simulates the nonlinear internal dynamics of a Li+ battery to determine the SOC with improved accuracy.
IC에는 전류가 흐르는 동안에도 개방회로 전압을 추정하고, Li+ 배터리의 비선형성 내부 동역학을 시뮬레이션하여 SOC를 결정하는 고급 전압 연료계를 가지고 있다.
The model considers the time effects of a battery caused by the chemical reactions and impedance in the battery to determine SOC.
이 모델은 화학적 및 배터리 내부의 임피던스가 원인인 배터리의 시간 효과를 고여하여 SOC를 결정한다.
This SOC estimation does not accumulate offset error over time.
이 SOC 추정은 전시간 동안의 옵셋 에러를 합산하지는 않는다.
The ModelGauge m5 algorithm combines a high-accuracy coulomb counter with a VFG.
ModelGauge m5 알고리즘은 VFG를 가지고 있는 고정밀도의 쿨롱 카운터를 결합하고 있다.
See Figure 4 and Figure 5.
The complementary combined result eliminates the weaknesses of both the coulomb counter and the VFG while providing the strengths of both.
상호 보완적인 결합의 결과는 둘의 강력한 기능을 제공하고 쿨롱카운터와 VFG의 약점을 제거한다.
A mixing algorithm weighs and combines the VFG capacity with the coulomb counter and weighs each result so that both are used optimally to determine the battery state.
혼합된 알고리즘은 VFG의 용량 쿨롱 카운터를 가중하여 결합하고, 각각의 결과를 가중하여 두 알고리즘이 배터리의 상태 결정에 최적화되어 사용되도록 한다.
In this way, the VFG capacity result is used to continuously make small adjustments to the battery state, canceling the coulomb-counter drift.
이러한 방법으로 VFG 용량 결과는 배터리의 상태를 지속적이고 미세하게 조정하는데 사용되어 쿨롱카운터 드리프트를 제거한다..
The ModelGauge m5 algorithm uses this battery state information and accounts for temperature, battery current, age, and application parameters to determine the remaining capacity available to the system.
ModelGauge m5 알고리즘은 이 배터리의 상태정보, 온도, 배터리 전류, 수명 그리고 어플리케이션 파라미터들을 수집하여 시스템을 위해 사용할 수 있는 남아 있는 용량을 결정한다.
As the battery approaches the critical region near empty, the ModelGauge m5 algorithm invokes a special error correction mechanism that eliminates any error.
배터리가 방전에 가까운 임계 영역에 다다르면, ModelGauge m5 알고리즘은 어떠한 에러든 제거할 수 있는 특별한 에러 수정 메카니즘을 사용한다.
The ModelGauge m5 algorithm continually adapts to the cell and application through independent learning routines.
ModelGauge m5 알고리즘은 지속적으로, 독자적인 학습 루틴을 통하여 셀과 어플리케이션에 적응한다
As the cell ages, its change in capacity is monitored and updated and the voltage-fuel-gauge dynamics adapt based on cell-voltage behavior in the application.
셀이 노후화 됨에 따라, 용량의 변화는 모니터 되어야하고, 업데이트 되어야한다 그리고 전압연료계의 역학 어플리케이션 셀 전압의 동작에 따라 적응된다.
ModelGauge m5 Registers
For accurate results, ModelGauge m5 uses information about the cell and the application as well as the realtime information measured by the IC.
정확한 결과를 위해, ModelGauge m5는 셀과 애플리케이션의 정보를 IC에서 측정된 실시간 정보처럼 사용한다.
Figure 6 shows inputs and outputs to the algorithm grouped by category.
Figure 6은 카테고리별로 나뉘어진 입력들과 출력들을 보여준다.
Analog input registers are the real-time measurements of voltage, temperature, and current performed by the IC.
아날로그 입력 레지스터들은 IC가 측정한 전압, 온도, 전류 동작들이다.
Application-specific registers are programmed by the customer to reflect the operation of the application.
어플리케이션 스펙 레지스터들은 커스터머에 의해 어플리케이션의 동작을 반영하도록 프로그램 된다.
The Cell Characterization Information registers hold characterization data that models the behavior of the cell over the operating range of the application.
셀 특징 정보 레지스터는 어플리케이션의 전체 동작 범위 내이 셀의 동작을 모델링하는 특성 데이터들을 가지고 있다.
The Algorithm Configuration registers allow the host to adjust performance of the IC for its application.
알고리즘 설정 레지스터들은 어플리케이션을 위해서 IC의 동작을 호스트가 수정할 수 있도록 해 준다.
The Learned Information registers allow an application to maintain accuracy of the fuel gauge as the cell ages.
학습 정ㅂ 레지스터들은 어플리케이션이 셀의 노후화에 따라 연료계의 정확도를 유지할 수 있도록 해 준다.
The register description sections describe each register function in detail.
레지스터 설명 절은 각 레지스터의 기능을 자세히 설명해 준다.

ModelGauge m5 Algorithm Output Registers
The following registers are outputs from the ModelGauge m5 algorithm.
다음 레지스터들은 ModelGauge m5 알고리즘의 출력들이다.
The values in these registers become valid 480ms after the ICs are reset.
이 레지스터의 값들은 IC가 리셋된 뒤 480ms 후 부터 유효해 진다.
RepCap Register (005h)
Register Type: Capacity 용량
Nonvolatile Backup: None, 휘발성
RepCap or reported capacity is a filtered version of the AvCap register that prevents large jumps in the reported value caused by changes in the application such as abrupt changes in temperature or load current.
RepCap 또는 용량보고는 보고된 값이 어플리케이션내에서 온도 또는 부하전류의 급격한 변화 의해서 크게 뛰는 것을 방지하는 AvCap 레지스터의 필터된 버전이다.
See the Fuel-Guage Empty Compensation section for details.
연료계의 비어있는 보상절을 확인하라.

RepSOC Register (006h)
Register type: Percentage
Nonvolatile backup: None
RepSOC is a filtered version of the AvSOC register that prevents large jumps in the reported value caused by changes in the application such as abrupt changes in load current.
RepSOC는 AvSOC 레지스터의 필터된 버전이다. 부하전류의 급격한 변화를 방지하는
RepSOC corresponds to RepCap and FullCapRep.
RepSOC는 RepCap과 FullCapRep.에 해당한다.???
RepSOC is intended to be the final state of charge percentage output for use by the application.
RepSOC는 어플리케이션에서 사용되어 지는 충전 퍼센트 출력 변화의 최종 상태이다.
See the Empty Compensation section for details.
FullCapRep Register (035h)
Register Type: Capacity, 용량
Nonvolatile Backup and Restore From: nFullCapRep (1A9h) or nFullCapNom (1A5h).
비휘발성 백업과 nFullCapRep (1A9h) or nFullCapNom (1A5h)로 부터 재저장
See nNVCfg2.EnFC.
This register reports the full capacity that goes with RepCap, generally used for reporting to the user.
이 레지스터는 RepCap와 함께 일반적으로 사용자에게 보고되는데 사용되는 전체 용량의 값을 보고한다.
A new full-capacity value is calculated at the end of every charge cycle in the application.
새로운 전체 용량 값은 어플리케이션에서 매 충전 사이클의 종료 시점에 계산된다.
TTE Register (011h) Time To Empty
Register Type: Time, 시간
Nonvolatile Backup: None
The TTE register holds the estimated time to empty for the application under present temperature and load conditions.
TTE 레지스터는 현재 온도와 부하 조건에서의 방전 때 까지의 추정시간을 저장한다.
The TTE value is determined by dividing the AvCap register by the AvgCurrent register.
TTE 값은 AvCap 레지스터의 값을 AvgCurrent 레지스터의 값으로 나누어서 결정한다.
The corresponding AvgCurrent filtering gives a delay in TTE empty, but provides more stable results.
대응되는 AvgCurrent 필터링은 TTE가 비어있으면 딜레이를 제공하지만 좀 더 안정적인 결과를 제공한다.
TTF Register (020h) Time To Full
Register Type: Time
Nonvolatile Backup: None
The TTF register holds the estimated time to full for the application under present conditions.
TTF 레지스터는 현재의 조건에서 어플리케이션에서 만충 시키는데 걸리는 시간을 추정한다.
The TTF value is determined by learning the constant-current and constant-voltage portions of the charge cycle based on experience of prior charge cycles.
TTF 값은 이전 충전 사이클듸 경험에 기반하여 충전 사이클의 정전류와 정전압 부분들을 학습하여 결정된다.
Time to full is then estimated by comparing present charge current to the charge termination current.
만충전의 시간은 현재 충전 전류와 종료 충전 전류를 비교해서 추정한다.
Operation of the TTF register assumes all charge profiles are consistent in the application.
TTF 레지스터의 동작은 모든 충전 프로필들이 어플리케이션에서 일관적이라 가정한다.
See Graph 26 in the Typical Operating Characteristics section for sample performance.
Age Register (007h)
Register Type: Percentage
Nonvolatile Backup: None
The Age register contains a calculated percentage value of the application’s present cell capacity compared to its expected capacity.
수명 레지스터는 기대되는 용량과 비교하여 어필리케이션의 현재 셀 용량의 백분률을 계산한 값을 가지고 있다.
The result can be used by the host to gauge the battery pack health as compared to a new pack of the same type.
결과는 호스트에의해서 같은 타입의 새로운 팩고 비교하여 배터리 팩의 상태를 측정하는데 사용될 수 있다.
The equation for the register output is:
Age register = 100% x (FullCapNom register/DesignCap register)
Cycles Register (017h)
Register Type: Special, 특수레지스터
Nonvolatile Backup and Restore: nCycles (1A4h), 비휘발성
The Cycles register maintains a total count of the number of charge/discharge cycles of the cell that have occurred.
사이클 레지스터는 셀의 충전/방전이 발생한 총 회수를 저장한다.
The result is stored as a percentage of a full cycle.
결고는 전체 사이클의 백분률로 저장된다.
For example, a full charge/discharge cycle results in the Cycles register incrementing by 100%.
예를들어, 전체 충전/방전 사이클의 결과는 사이클 레지스터를 100% 증가하게 만든다. ??
The Cycles register has a full range of 0 to 10485 cycles with a 16.0% LSb.
사이크 레지스터의 전체 범위는 16%의 LSb로 0 ~ 10485 사이클이다.
Cycles is periodically saved to nCycles to provide a long term nonvolatile cycle count.
사이클은 장시간 비휘발성 회수를 카운트 하기 위하여 주기적으로 nCycles에 저장된다.
TimerH Register (0BEh)
Register Type: Special
Nonvolatile Backup and Restore: nTimerH (1AFh) if nNVCfg2.enT is set
Alternate Initial Value: 0x0000
This register allows the ICs to track the age of the cell.
이 레지스터는 IC가 셀의 노후화를 추적하도록 해 준다
An LSb of 3.2 hours gives a full-scale range for the register of up to 23.94 years.
3.2시간의 LSb는 전체 스케일 범위를 23.94년까지 사용할 수 있도록 해 준다.
If enabled, this register is periodically backed up to nonvolatile memory as part of the learning function.
활성화 되면, 이 레지스터는 학습 기능의 부분처럼 주기적으로 비휘발성 메모리에 저장된다.
FullCap Register (010h)
Register Type: Capacity
Nonvolatile Restore: Derived from nFullCapNom (1A5h)
This register holds the calculated full capacity of the cell based on all inputs from the ModelGauge m5 algorithm including empty compensation. A new full-capacity value is calculated continuously as application conditions change.
nFullCapNom Register (1A5h)
Register Type: Capacity
Nonvolatile Backup and Restore: FullCapNom (023h)
This register holds the calculated full capacity of the cell, not including temperature and empty compensation.
이 레지스터는 온도와 비었을 때의 보상을 포함하지 않는 셀의 전체 계산된 용량 값을 저장한다.
A new full-capacity nominal value is calculated each time a cell relaxation event is detected.
셀 이완 이벤트가 발생할 때마다 새로운 전체 용량 공칭 값이 계산된다.
This register is used to calculate other outputs of the ModelGauge m5 algorithm.
이 레지스터는 ModelGauge m5 알고리즘의 다른 출력을 계산하는데 사용한다.
RCell Register (014h)
Register Type: Resistance
Nonvolatile Backup: None
Initial Value: 0x0290
The RCell register displays the calculated internal resistance of the cell, or average internal resistance of each cell in the cell stack.
RCell 레지스터는 계산된 셀의 내부 저항값 또는 셀 스텍의 각 셀의 평균 내부 저항 값을 표시한다.
RCell is determined by comparing opencircuit voltage (VFOCV) against measured voltage (VCell) over a long time period while under load or charge current.
RCell는 개방회로 전압(VFOCV)와 부하 또는 전류 변화하는 긴 시간동안 측정된 전압(VCell)을 비교해서 결정된다.
VRipple Register (0BCh)
Register Type: Special
Nonvolatile Backup: None
Initial Value: 0x0000
The VRipple register holds the slow average RMS value of VCell register reading variation compared to the AvgVCell register.
VRipple 레지스터는 변화되는 동안 읽혀진 VCell 레지스터의 느린 RMS 평균값과 AvgVCell의 비교 값을 저장한다.???
The default filter time is 22.5s.
기본 필터 시간은 22.5초이다.
See the nRippleCfg Register (1B1h) description.
nRippleCfg 레지스터 설명을 확인하라.
VRipple has an LSb weight of 1.25mV/128.
VRipple은 1.25mV/128 의 LSb 가중치를 가지고 있다. 9.756uV ?
nSOC Register (1AEh)
Register Type: Special
Nonvolatile Backup: VFSOC and MixSOC registers if nNVCfg2.enSOC = 1
This register has dual functionality depending on configuration settings.
이 레지스터는 설정에 따라 두 가지의 기능을 가진다.
If nNVCfg2.enSOC = 1, this register provides nonvolatile backup of the MixSOC and VFSOC registers as shown in Figure 7.
nNVCfg2.enSOC = 1이면 이레지스터는 Figure 7에서 보여주는 것과 같이 MixSOC와 VFSOC 레지스터의 비휘발 백업을 제공한다.
Alternatively, if nNVCfg0.enAF = 1, this register stores a filtered version of the FullCapNom register value to be used with the Age Forecasting algorithm.
대신에 nNVCfg0.enAF = 1이면, 이 레지스터는 수명 예상 알고리즘에서 사용하는 FullCapNom 레지스터의 값의 필터된 버전을 저장한다.
Regardless of which option is enabled, this register is periodically saved to nonvolatile memory as part of the learning function.
어느 옵션이 활성화되는 것에 상관없이, 이 레지스터는 학습 기능의 일부처럼 주기적으로 비휘발성 메모리 영역에 저장되어진다.
If neither option is enabled, this register can be used as generalpurpose user memory.
두 옵션이 모두 활성화 되어 있다면, 이 레지스터는 일반 목적의 사용자 메모리 처럼 사용될 수 있다.
nVoltTemp Register (1AAh)
Register Type: Special
Nonvolatile Backup: AvgVCell and AvgTA registers if nNVCfg2.enVT = 1
This register has dual functionality depending on configuration settings.
이 레지스터는 설정에 따라 두 가지 기능을 갖는다.
If nNVCfg2.enVT = 1, this register provides nonvolatile back up of the AvgVCell and AvgTA registers as shown in Figure 8.
NVCfg2.enVT = 1이면 이 레지스터는 Figure 8에서 보여주는 것과 같이 AvgVCell 와 AvgTA 레지스터의 비휘발 백업을 제공한다.
Alternatively, if nNVCfg0.enAF = 1, this register stores an accumulated age slope value for use with the Age Forecasting algorithm.
대신 nNVCfg0.enAF = 1이면, 이 레지스터는 수명 계산 알고리즘에 사용 되는 계산된 수명 슬로프 값을 저장한다.
Regardless of which option is enabled, this register is periodically saved to nonvolatile memory as part of the learning
function.
어느 옵션이 활성화되는 것에 상관없이, 이 레지스터는 학습 기능의 일부처럼 주기적으로 비휘발성 메모리 영역에 저장되어진다.
If neither option is enabled, this register can be used as general purpose user memory.
두 옵션이 모두 활성화 되어 있다면, 이 레지스터는 일반 목적의 사용자 메모리 처럼 사용될 수 있다.

ModelGauge m5 EZ Performance
ModelGauge m5 EZ performance provides plug-and-play operation for the ICs.
ModelGauge m5 기능은 IC를 위한 플러그앤플레이 동작을 제공한다.
While the MAX1720x/MAX1721x can be custom tuned to the applications battery through a characterization process for ideal performance, the ICs have the ability to provide reasonable performance for most applications with no custom characterization required.
MAX1720x/MAX1721x 이상적인 동작을 위해서 특성화 작업을 통해서 어플리케이션 배터리의 사용자 설정을 제공하기도 하고, IC는 대부분의 어플리케이션을 위하여 사용자 설정이 없이도 일반적인 성능을 제공할 수 있다.
Figure 9 and Figure 10 show the performance of the ModelGauge m5 algorithm in applications using only the default cell model information.
Figure 9, Figure 10은 기본 셀 모델 정보를 이용하여 어플리케이션에서 ModelGauge m5 알고리즘의 동작을 보여준다.
While EZ performance provides good performance for most cell types, some chemistries such as lithium-ironphosphate (LiFePO4) and Panasonic NCR/NCA series cells require a custom model characterization for best performance.
대부분의 셀 타입에서 EZ 동작 성능은 훌륭하게 동작하지만, LiFePO4나 파나소닉의 NCR/NCA 시리즈와 같은 특정 화학성분에서는 가장 좋은 동작을 위해서 사용자 모델 특성 설정이 요구되기도 한다.

